致敬无言功勋 坚守伦理初心——中检华通威苏州公司世界实验动物日主题系列活动圆满举办
[2026-04]
合规解码 助听器GBT 9706.266-2025新标发布,三招破解高效上市难题
[2026-01]
攻克脑胶质瘤治疗难关!中检核联产学研合作引领核药研发新突破
[2026-01]
即将实施丨输液、输血、注射器具生物学评价新标倒计时
[2026-01]
合规解码丨新版软性纤维内窥镜注册审查指导原则解读
[2026-01]
诚邀丨昆山医疗器械注册合规与上市策略培训
[2026-01]
合规解码丨等离子手术设备审评要点解析
[2026-01]
产品方案 腔镜吻合器国内注册NMPA
[2025-12]
产品方案丨短波治疗仪国内注册要点
[2025-12]
标准解读|一次性使用卫生用品GB 15979新旧标准差异及应对
[2025-12]
产品方案丨微波消融设备国内注册要点
[2025-12]
央地合作丨中检华通威与江西省赣州市章贡区政府联合成立医疗器械技术服务中心
[2025-12]
IVD设备标准全面实施在即,中检华通威率先通过全项能力认证
[2025-12]
重要合作丨苏州2025版《中国药典(四部)》医疗器械无菌检验员培训成功举办
[2025-12]
重要合作丨鄂尔多斯市医疗器械行业协会第一届第二次会员大会圆满召开
[2025-12]
重要合作丨重庆市医疗器械行业协会2025年度理事会扩大会议暨产业协作交流会圆满召开
[2025-12]
央地合作丨中检华通威赴贵阳市开展系列交流活动
[2025-12]
可重复使用医疗器械再处理——重复使用寿命有效性验证
[2025-12]
产品方案丨眼底相机国内注册要点
[2025-12]
重要合作武汉医疗器械监管论坛成功举办
[2025-12]
诚邀丨武汉医疗器械监管论坛
[2025-12]
央地合作丨中检华通威与通化医药高新区签署产业合作协议
[2025-12]
产品方案丨牙种植体国内注册要点
[2025-11]
重要合作丨聚焦临床前研究,助力企业合规发展
[2025-12]
产品方案丨眼科超声产品国内注册要点
[2025-12]
产品方案丨口腔正畸矫治器械国内注册要点
[2025-12]
中检核联正式揭牌启航,共筑核药产业新篇章
[2025-11]
央地合作 | 中国中检广东公司与苏州城投集团战略签约
[2025-11]
中国中检华南区域总部一行到中检华通威苏州公司调研指导
[2025-11]
重要合作丨 第九届云成天誉会·医疗器械审评认证技术大会成功举办
[2025-11]
服务项目
服务项目
新闻
400-963-0755
CN
EN
首页
Home
检测服务
Testing service
产品检测
纺织服装检测
鞋类皮革箱包
家用电器检测
医疗器械
通讯设备检测
灯具检测
IT/AV 多媒体检测
工业设备检测
机械设备检测
人工智能产品检测
实验室设备检测
锂电池检测
家具检测
其它产品检测
检测项目
EMC电磁兼容
射频测试
Safety安全检测
生物相容性
电池测试
光生物激光测试
纺织/皮革/箱包/鞋
化学测试
环境可靠性测试
能效检验
包装验证
ROHS 2.0
医疗器械
国际认证
中国认证
亚洲认证
中东认证
北美洲认证
南美洲 认证
欧洲认证
澳大利亚认证
非洲认证
其他认证
电商质检
纺织服装测试
生活电器质检
电子电工测试
手机数码/电脑检测
鞋箱包测试
医疗器械法规
质检
电子产品检验
医用防护用品检验
公司实力
our strength
公司实力
合作客户
实验室环境
资质证书
技术实力
新闻中心
News
新闻中心
公司新闻
行业资讯
研讨会培训
展会信息
标准检测
产品方案
关于我们
About US
关于我们
判定规则
华通威简介
招贤纳士
公正性声明
华通威(苏州)
服务条款
报告查询
联系我们
Contact US
联系我们
联系方式
场地预约
证书查询
进度查询
违纪举报
信息公开
Huatongwei
信息公开
企业简介
人事薪酬事项
重要财务信息
企业重大事项
履行社会责任
员工招聘
其他公开信息
招标采购
CN
EN
搜索类型:
服务项目
服务项目
新闻
▪ 首页
▪ 检测服务
▪ 公司实力
▪ 新闻中心
▪ 关于我们
▪ 联系我们
▪ 信息公开
▪ E商城
服务热线 :
400-963-0755(全国热线)
邮 箱 :
sales@szhtw.com.cn
微 信 :
新闻中心
公司新闻
行业资讯
研讨会培训
展会信息
标准检测
产品方案
服务项目
产品检测
检测项目
国际认证
电商质检
联系我们
联系方式
场地预约
证书查询
进度查询
违纪举报
热门文章
/ News
《饲料用低硫苷菜籽饼(粕)》NY/T 417-2000
注意!EN62368将取代EN60950标准
诚邀丨北京医药健康创新生态交流会平行活动——医疗器械设计开发合规培训会
天然放射性核素检测
晶间腐蚀检测
FZ/T 10014-2011纺织上浆用聚丙烯酸类浆料试验方法 pH值测定
HG/T 3792-2014交联型氟树脂涂料
华通威与莱茵TÜV、重庆医协联合举办医疗研习会
产品方案
分类
√新闻中心
公司新闻
行业资讯
研讨会培训
展会信息
标准检测
产品方案
首页
>
新闻中心
>
产品方案
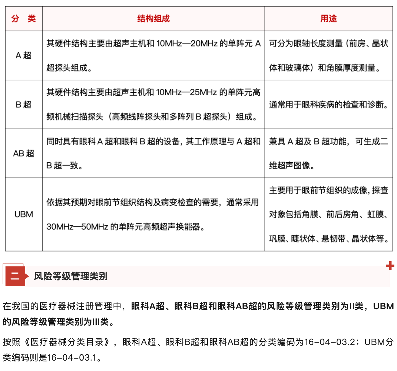
产品方案丨眼科超声产品国内注册要点
Time:2025-12-02 09:46:03 浏览数量:9565次
转载注明:https://www.szhtw.com.cn/
上一篇:产品方案丨牙种植体国内注册要点
下一篇:产品方案丨口腔正畸矫治器械国内注册要点
返回
热门文章
/ News
诚邀丨武汉有源医疗器械产品注册与可用性工程研究培训会
2024-05-16
ASTM D3137-1981(2013)橡胶水解稳定性试验方法
2020-10-19
粉尘云最小爆炸浓度:GB/T 16425、ASTM E1515、BS EN 14034-3、VDI 2263-1
2020-11-04
BIS新标准IS 160462018将于2020年3月14日强制实施
2020-03-08
重要合作丨第二届全国医疗器械实验病理学暨高端医疗器械创新大会成功举办
2024-12-02
台湾(BSMI)宣布IT/AV设备标准CNS15936 (电磁兼容性)和CNS 15598-1(安全)开始生效
2022-05-06
标准解读|一次性使用卫生用品GB 15979新旧标准差异及应对
2025-12-17
HJ 1038-2019 排污许可证申请与核发技术规范 危险废物焚烧
2020-06-07
电话沟通
立即下单
在线
下单
证书
查询
进度
查询
联系
方式
服务热线:
400-963-0755
公司邮箱:
sales@szhtw.com.cn